91国产

EN

培养方案

91国产 > 人才培养 > 本科生 > 培养方案 > 正文

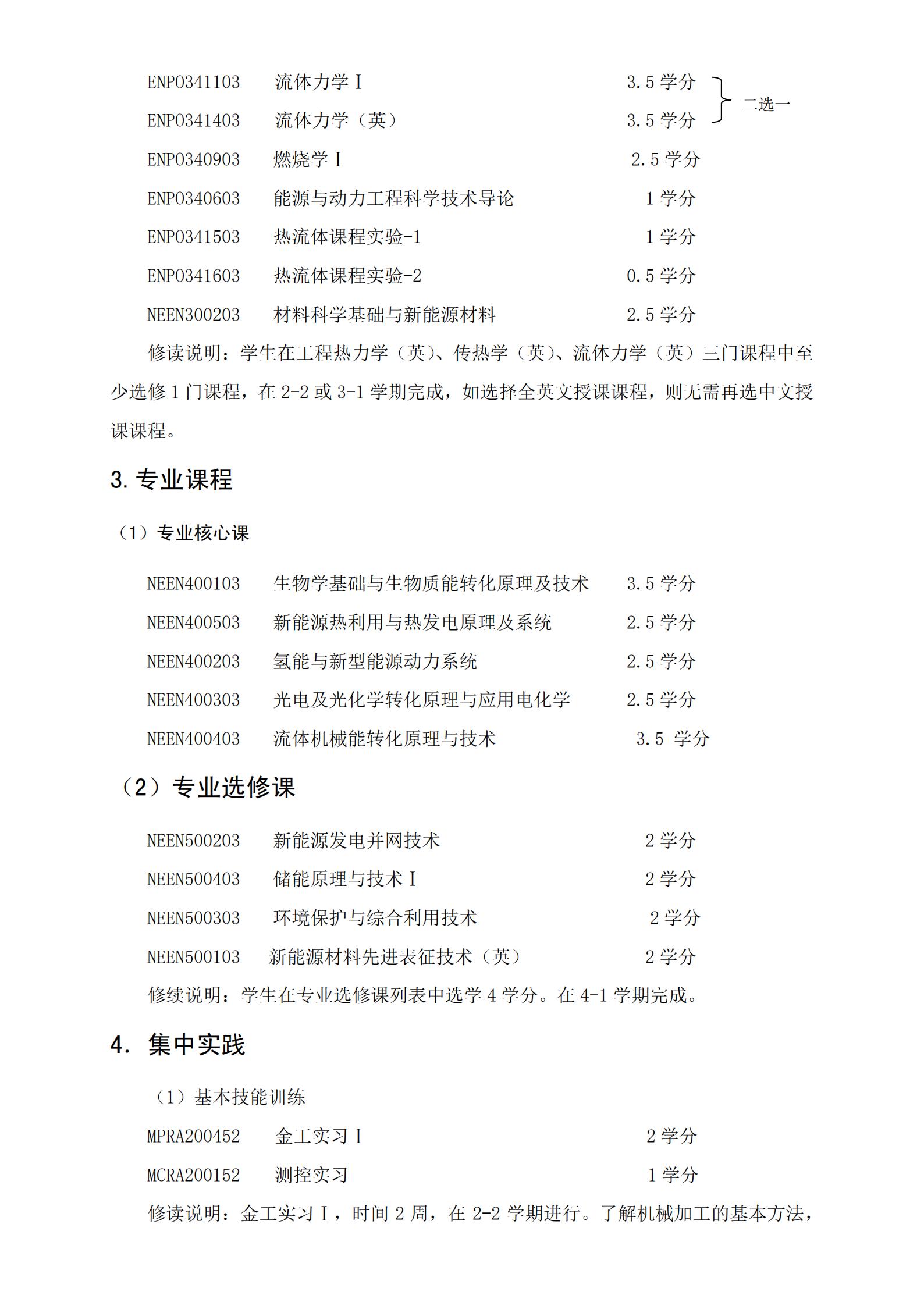
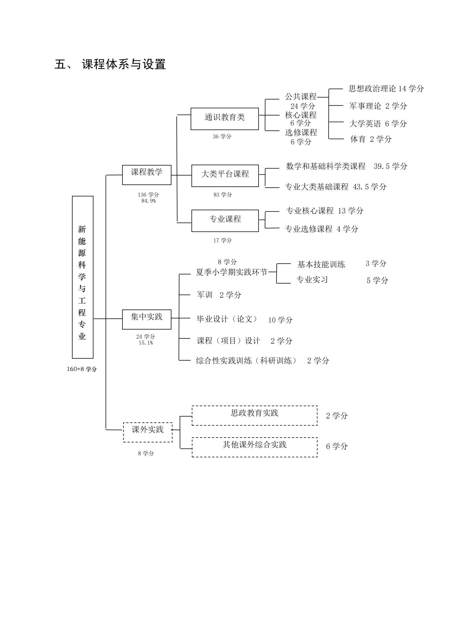
新能源科学与工程专业培养方案

发布时间:2024-04-08 浏览量:

91国产




地址:陕西省西安市咸宁西路28号

邮编:710049

电话:029-82668721

e-mail: [email protected]

版权所有:91国产-91国产自拍